氧化铝钢板仓的优势
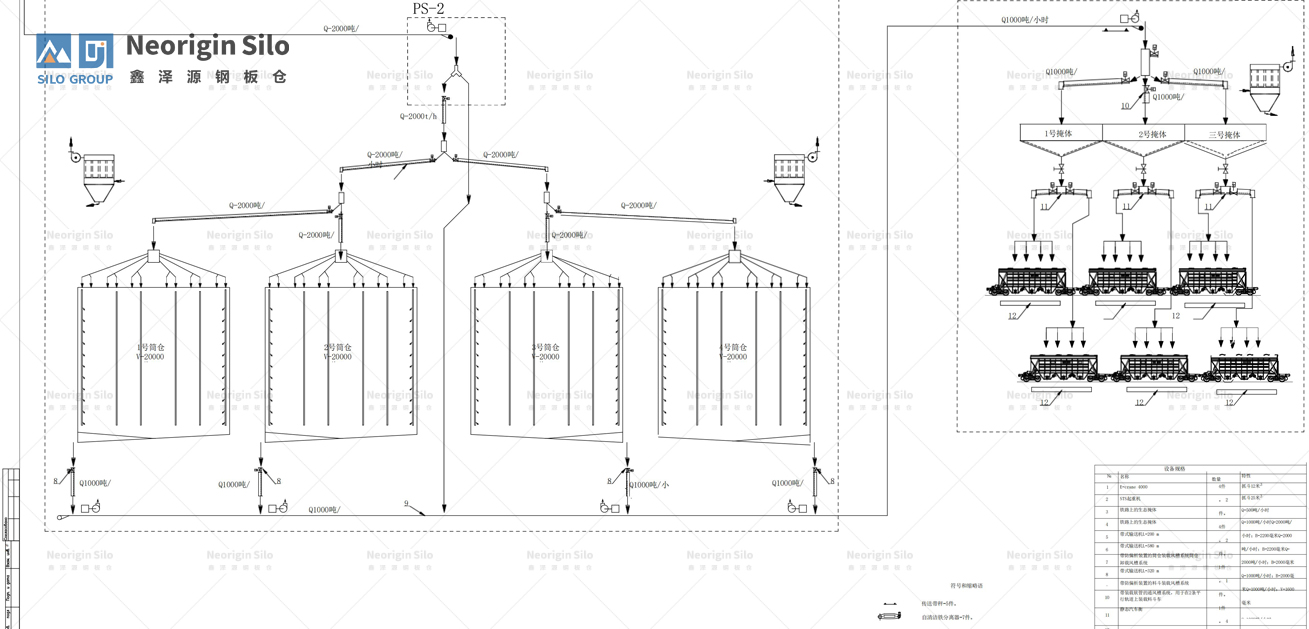
氧化铝螺旋钢筒仓核心用途是规模化、安全存储氧化铝及类似散状物料,同时兼顾物料清洁与转运效率。
1. 钢板仓的核心储存功能
针对氧化铝的物理特性(流动性中等、易吸潮结块),提供密闭式存储空间,减少受潮、氧化风险。
适配规模化生产需求,可实现数千至数万立方米容量存储,满足冶金、化工等行业连续生产的原料储备需求。兼容氧化铝粉、颗粒状氧化铝等不同形态物料,也可拓展存储水泥、粉煤灰、矿石粉等类似散状物料。

2. 辅助应用价值
配合螺旋仓的出料结构(如锥底、螺旋输送机),实现物料有序出料,保障生产环节的原料连续供应。
占地面积小、建设周期短,适合厂区密集布局场景,提升土地利用率。
密闭设计减少粉尘外逸,符合环保要求,同时降低物料损耗。

存储材料的名称

应用领域


成功案例

常见问题解答
问:与传统仓相比有哪些核心优势?
答:相较于传统混凝土仓、砖混仓,其核心优势体现在:
(1) 仓体建设周期短,是混凝土仓的1/3-1/2;
(2) 钢材可回收利用,单位容积建造成本降低15%-25%,且无需复杂地基处理;
(3) 可根据产能需求定制容积,支持异地搬迁重建;
(4)仓体结构简单,后期维护成本仅为混凝土仓的1/5。
问:能否根据我的实际需求进行定制呢?
答:支持全流程定制,从场地勘测、容积核算、工艺对接(如配套卸料、输送系统)到外观颜色,均能匹配您的生产布局及个性化需求。
问:钢板仓的安装流程是怎样的?
答:我司提供“交钥匙”工程服务,安装流程包括:
(1)前期准备工作(现场勘测、基础施工指导);
(2)构件运输(工厂预制仓体钢板、法兰、螺栓等构件,全程防雨包装);
(3)现场安装(仓底拼接→仓壁吊装→仓顶安装→密封处理→设备调试);
(4)验收与交付工作(性能测试、操作培训)。
所有安装团队均为公司自有团队,具备5年以上钢板仓安装经验,不外包,确保安装质量及进度。
